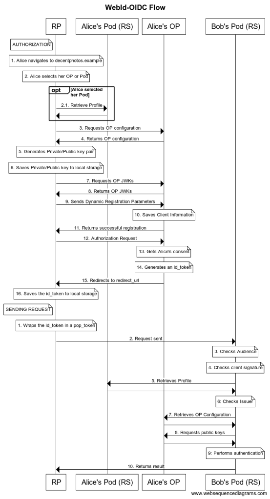
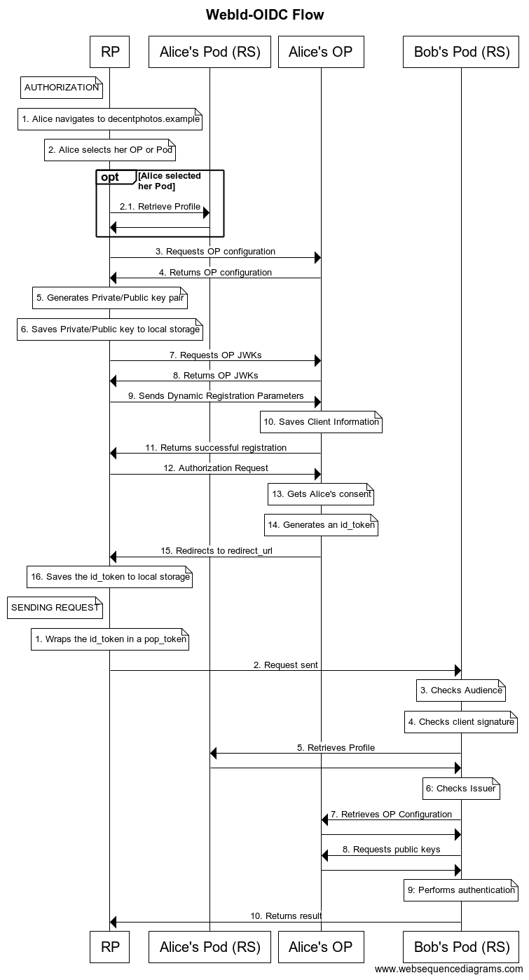
Share this: Share on X (Opens in new window) X Share on Facebook (Opens in new window) Facebook Like Loading... Related 4183 (authflow) May 11, 2020May 11, 2020 / configedit / Leave a comment